면역 세포로 알려진 NK세포(자연살해세포)를 증식시킬 수 있는 히알루론산 기반의 세포배양 스캐폴드(구조물 지지체)가 개발됐다. 이에 따라 NK세포를 이용한 암 치료제 개발에 속도가 붙을 것으로 예상된다.
한국생명공학연구원 면역치료제연구센터 김태돈 박사팀은 NK(Natural Killer)세포를 배양할 수 있는 3차원 다공성 구조의 히알루론산 기반 '세포배양 스캐폴드'를 개발했다고 4월28일 밝혔다.
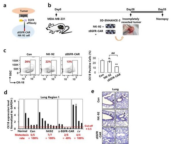
연구팀이 개발한 세포배양 스캐폴드는 히알루론산을 이용한 소재로, 생분해성을 가지고 있어서 생체 내 잔존 기간을 조절할 수 있다. 연구팀에 따르면 세포배양 스캐폴드 안에서 키운 NK세포는 ▲세포 증식력 ▲생존력 ▲살상력 ▲싸이토카인 분비 능력 ▲유전자들의 발현 증가 능력 등이 확인됐다.
특히 스캐폴드 안에서 키운 NK세포를 혈액암 생쥐 모델에 주입했더니, 일반 NK세포주입 생쥐에 비해 생존 기간이 크게 증가했다. 또 연구팀은 차세대 항암 치료제인 'CAR-NK 치료제'에 해당 NK세포를 융합해 고형암 실험 쥐에 투여한 결과, 암세포 전이가 60%나 감소했다.
김태돈 박사는 "새로이 개발된 면역세포배양 및 치료용 스캐폴드의 적용이 화학요법, 면역조절 요법과 함께 병용 투여하거나 치료할 수 있는 다양한 형태의 융합기술 발전을 가속화시킬 것으로 기대한다"고 말했다.
이번 연구 결과는 국제 학술지 '바이오머티어리얼즈'(Biomaterials) 최신호에 실렸다.
이보람 기자
ram4886@daum.net
